香蕉视频

手机站
|EN
香蕉视频
新闻

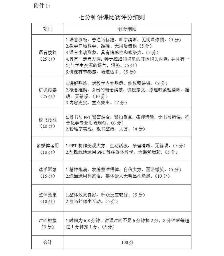
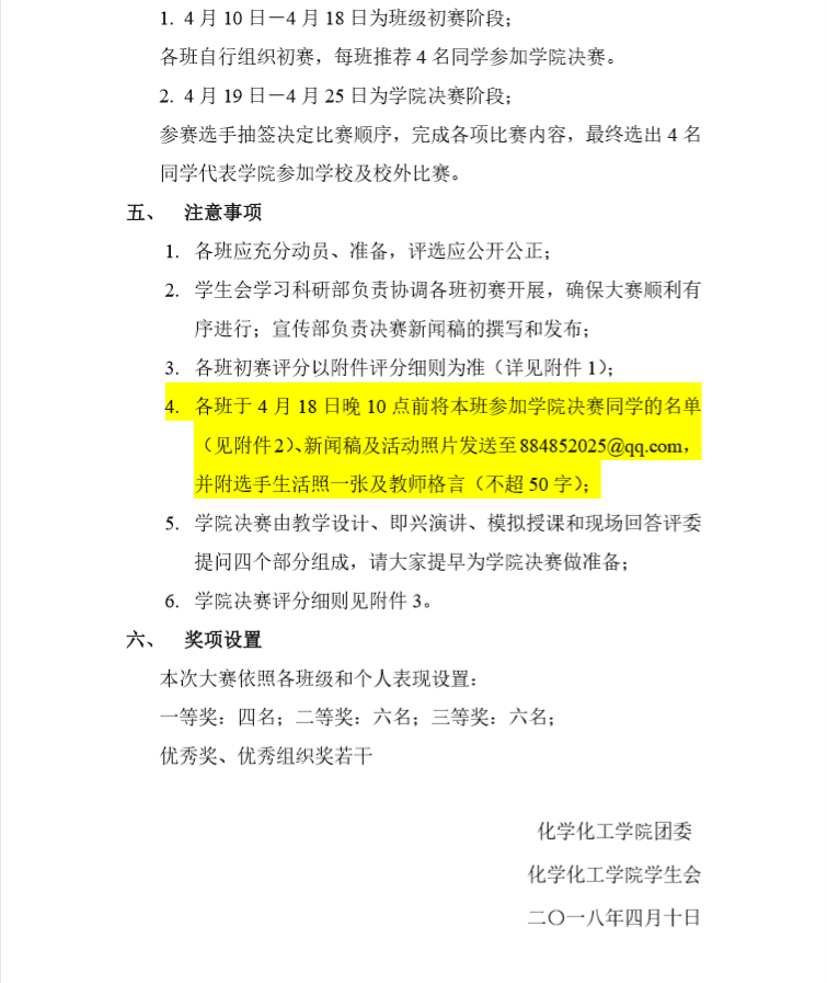
关于举办香蕉视频 “明日之师”教学技能大赛的通知

发布时间:2018-04-11  发布人:  浏览:

电话:+86-(0)29-81530727

传真:+86-(0)29-81530727

书记信箱:[email protected]

院长信箱:[email protected]

E-mail:xjspapp.org

邮编:710119

地址:香蕉视频 长安校区致知楼一段

版权所有©香蕉视频-香蕉视频App官方下载入口       技术支持:西电易达

香蕉视频 团委微信公众号