香蕉视频

手机站
|EN
香蕉视频
新闻

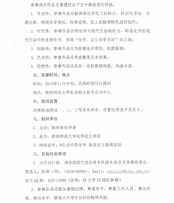
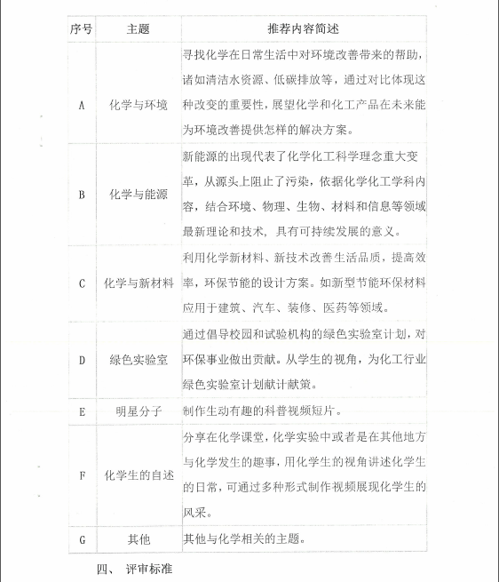
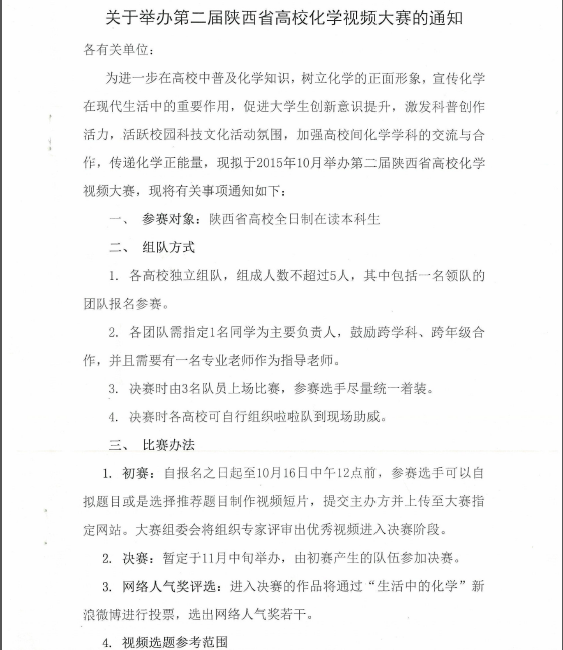
关于举办第二届陕西省高校化学视频大赛的通知

发布时间:2015-09-28  发布人:超级管理员  浏览:

附件:

附件1:第二届陕西省高校化学视频大赛上传须知

/uploadfile/2015/0928/20150928100631238.doc

附件2:第二届陕西省大学生化学视频大赛报名表/uploadfile/2015/0928/20150928100631782.doc

附件3:视频制作教程网页链接地址

/uploadfile/2015/0928/20150928100632846.doc

电话:+86-(0)29-81530727

传真:+86-(0)29-81530727

书记信箱:[email protected]

院长信箱:[email protected]

E-mail:xjspapp.org

邮编:710119

地址:香蕉视频 长安校区致知楼一段

版权所有©香蕉视频-香蕉视频App官方下载入口       技术支持:西电易达

香蕉视频 团委微信公众号