香蕉视频

手机站
|EN
香蕉视频
新闻

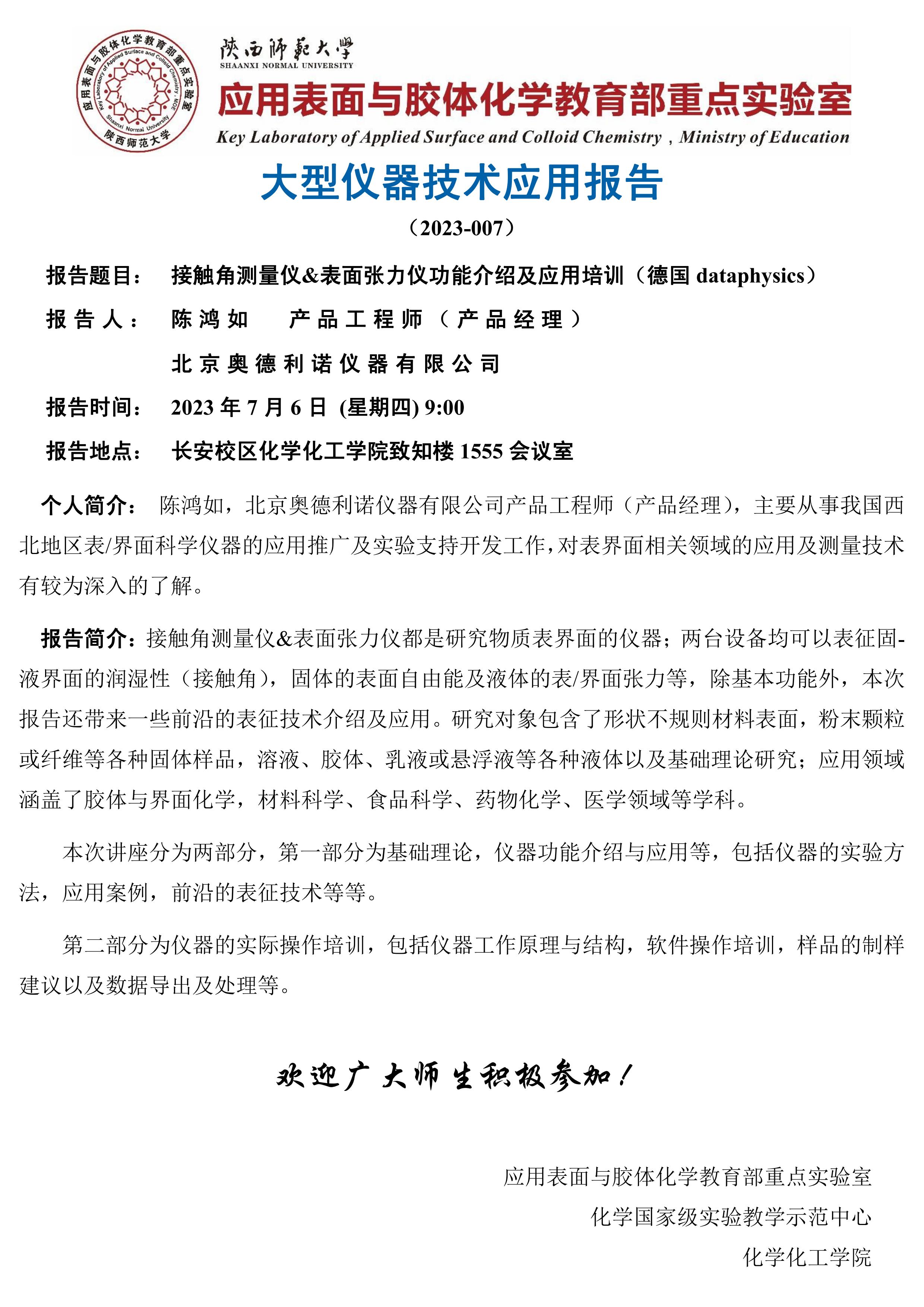
接触角测量仪&表面张力仪功能介绍及应用培训(德国dataphysics)

发布时间:2023-07-05  发布人:王兴茹  浏览:

陈鸿如报告海报.jpg

电话:+86-(0)29-81530727

传真:+86-(0)29-81530727

书记信箱:[email protected]

院长信箱:[email protected]

E-mail:xjspapp.org

邮编:710119

地址:香蕉视频 长安校区致知楼一段

版权所有©香蕉视频-香蕉视频App官方下载入口       技术支持:西电易达

香蕉视频 团委微信公众号